您现在的位置是:生活百科网 > 生活百科 >
台达plc编程软件(台达plc编程软件官网下载)
2022-03-29 11:25生活百科 人已围观
简介台达plc编程软件旧机器改造,omron的plc改成西门子SMART200,台达触摸屏换成smart触摸屏,电气柜重做,硬件和软件全部换新,机器工艺比较简单,机械不负责,电气方面收多少钱合适,各...
台达plc编程软件
旧机器改造,omron的plc改成西门子SMART200,台达触摸屏换成smart触摸屏,电气柜重做,硬件和软件全部换新,机器工艺比较简单,机械不负责,电气方面收多少钱合适,各位条友whatwhatwhat
手机远程监控怎么实现
随着工业物联网的发展,作为设备厂家需要提供设备联网方案给到工业用户,需要对设备运行数据远程采集,对设备远程维护,实现高效解决故障,远程调试节省差旅及人工成本。
作为工业物联网先锋企业广州巨控科技推出针对PLC专用的数据采集远程监控解决方案,利用4G移动网络和云服务,实现对PLC数据远程手机APP监控,报警微信推送、运营中心集中监控,PLC程序远程维护,远端无人值守等信息化功能。
"远程模块+后台软件"产品化的方式,具有成本低,使用简单特点,工程师不需要高级语言编程,不需要网络知识。
应用场景
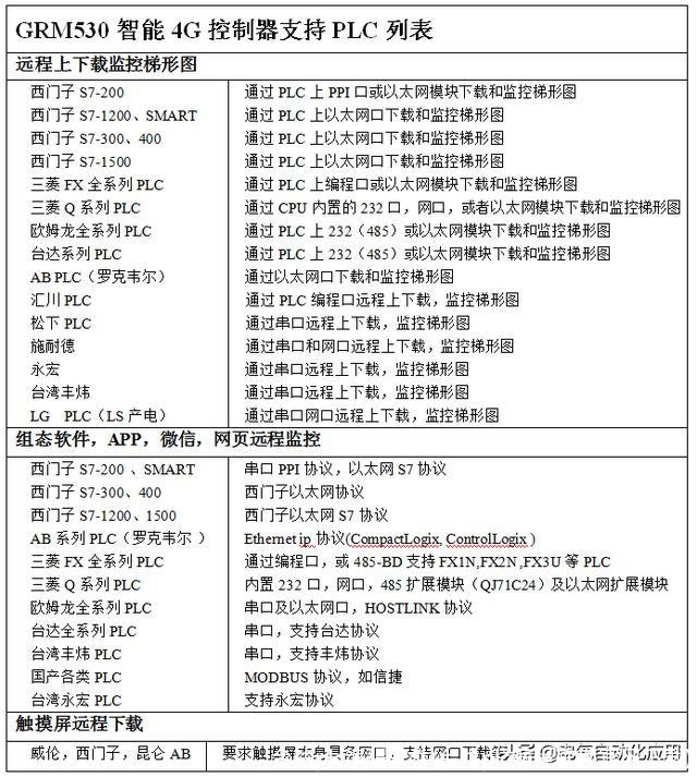
1、 水处理环保行业,现场西门子S7-300PLC以太网方式接入广州巨控GRM530远程模块网口,插上4G卡自动联网,现场不需要设置。
远程电脑能上外网安装GVCOM连接软件,使用PLC编程软件即可远程下载,远程在线监控程序。
2、 制冷行业,现场西门子S7-200 SMART PLC,通过RS485接入巨控GRM530模块,工程师使用模块配置软件,选择PPI通讯协议,添加PLC寄存器地址,即可登录APP和微信监控数据,短信报警。
远程中心电脑使用昆仑通态组态软件连上外网,不需要固定IP,通过OPC客户端与远程PLC通讯。


昆仑通态MCGS组态软件
工业物联网网络架构

数据采集网关GRM530
1、 支持全网通4G以及有线网方式接入因特网,通讯方式冗余自动切换。
2、 多通讯口支持各种PLC协议,单个模块支持2000点。
3、 可以实现PLC短信报警,短信查询,短信控制,报警拨号提醒。
4、 业内首创非透传智能采集模式压缩算法。
5、 多包并发采集充分利用4G带宽。

工业云平台
巨控科技七年来,YunPLC已经有数万个项目,十万客户端并发访问,数百万点数据稳定运行,涉及的行业包括铁路,电力,市政供水,西气东送,智慧农业等,无一例数据安全事故。
PLC通过GRM530终端与yunplc通讯在网络上始终是加密压缩的数据流,相对透传模块,不仅可以节省流量,同时从根本上避免网络层监听直接获取PLC数据的可能。
移动端手机APP监控
移动互联网越来越普及与便利,如何使工控领域便捷的接入移动网络进行人机交互,成为了当前工控项目的热点和需求。
而多数自动化工程师们对于高级语言编程相对陌生,同时面临着现场需求经常修改的问题,巨控科技推出可组态的APP云平台,工程师们可以迅速搭建自己的移动APP监控,对于用户的需求可以随时改动功能界面。

手机APP登录界面

APP云组态二次开发环境
PLC设备远程维护
以物联网技术,对PLC设备进行远程维护,实现对世界各地的PLC设备进行远程PLC程序调试、运行数据监控、设备管理,直接节约差旅成本创造价值。
巨控科技独有的网络智能诊断下载机制不同于VPN的简单透传,确保在复杂网络环境稳定流畅快速下载,不受工信部限制VPN的影响。
不仅可以流畅的下载调试各种主流PLC(西门子,三菱,欧姆龙,AB,施耐德,台达等),对于文件比较大的触摸屏工程,要求响应速度的运动控制器,伺服,依然可以流畅下载。


微信监控报警推送
巨控科技提供现成平台,工程师不需要使用高级语言,简单组态即可实现微信监控功能,报警推送。
工程师在巨控软件平台设置微信报警的条件和推送的报警内容,完成后下载到GRM530终端,用户关注公众号,输入终端序号和密码,当满足触发条件时,会把预先设置好的微信报警内容推送到关注此模块的微信上。
在微信上可以设置是否接收微信报警,微信支持同时关注多个远程终端。

运营监控中心建设
运营监控中心通常有两种方式,用户早期使用通用组态软件平台,成本低,实施简单,当场景搭建起来后,能发现更多的软件实际需求,通用组态软件平台属于二次开发,功能相对固定,在后期设备增多的情况下,通常会选择定制专用的运营中心软件。
巨控科技推出的集中监控方案,适用两种应用情况。
1、 集中监控中心使用工业组态软件监控全国各地设备,中心电脑只需上网,通过OPC驱动即可与现场GRM530终端通讯。
OPCSERVER支持10万点,一台电脑可以同时监控多个站点的数据,站点数量没有限制。
集中监控平台兼容性开放性好,支持亚控,力控,昆仑通态,WINCC,INTOUCH,IFIX等各种组态,也可使用巨控免费的无限点组态软件。

2、 集中监控中心使用自己开发的专用软件,GRM530终端提供标准的WEB访问接口,软件开发团队可以轻松获取数据制作自己的数据展示平台,无需了解任何PLC底层通讯协议。


联系方式
巨控黄工,PLC远程监控资深工程师
添加微信获取更多PLC远程祥细资料 | 设备试用 | 案例分享
QQ:552020320
微信/手机:18922726899
PLC无线通讯、PLC APP监控、PLC微信监控、PLC云监控、PLC远程调试、PLC短信报警、PLC网页监控、PLC集中监控
设备选型
如何实现PLC手机端监控及远程调试?,手机远程监控怎么实现
台达这是怎么了,软件频繁更新咱就不说了,但为何越更新越难用。
相关文章
- 2023北京本科普通批985院校投档线:清华685、北大683、武大653分
- 广东考生上华南理工大学难吗?
- 上海这3所大学2023考研复试分数线公布
- 最大相差178分!南京理工大学投档线集锦!最高681分,最低503分
- 2023湖北物理类投档线:武科大573、湖大563、江大536、武体506分
- 多少分能上南大?2023南京大学在苏录取数据盘点,这些途径可以走
- 2023山东高考,省内分数线最高的十所大学
- 国防科技大学录取分数线是多少?附国防科技大学毕业去向
- 郑州大学多少分能考上?2024才可以录取?附最低分数线
- 北京航空航天大学2023年录取分数线及省排名
- 哈尔滨工业大学(威海)、(深圳)校区2023年录取分数情况
- 2023广东本科投档线出炉!请看中大/华工/深大/华师/暨大等分数线
随机图文
c0000005(蓝屏0xc0000005)
0、引言这次分析的问题,与熊力书中遇到的一个案例特别类似,分析之余,发...
德云社队长(德云社队长名单)
德云社队长论一个队长对整队运气的影响有多大?六队太惨了!德云社下周节目...
请过目(请过目对领导说可以吗)
每个熊孩子的背后都有一个熊家长熊孩子不受控能理解但熊家长不管教就不对了...
日本pola减肥药(日本pola护肤品官网)
再给大家推荐一波日本好用不贵的家庭用药和药妆,女孩子一定要为自己的美丽...
43码的鞋是多少厘米(男生43码的鞋是多少厘米)
现在人们出行必需的就是鞋子,而随着社会的发展,各种各样的鞋子也是丰富了...
网红手写软件(网红手写软件Sketchbook)
当输入法与AI智能相结合,就会衍生出非常多的有趣功能,不仅丰富了我们的输...
张柏芝久违上热搜!机场出事故被赶下飞机,航班晚飞半小时引公愤
根据网友拍摄的模糊照片,我们可以辨认出张柏芝高扎丸子头的身影,这样的发...
纸的历史(纸的历史演变过程图)
在上古时代,祖先主要依靠结绳纪事,以后渐渐发明了文字,开始用甲骨作为书...